Ha sido realizada por la BU digital & media communication de myDonor® en colaboración con el equipo interno de San Patrignano.

A la hora de crear su estructura, hemos hecho particular atención a la UX (User Experience) que es una línea guía fundamental en nuestro desarollo de páginas web.

Con la misma lógica y el mismo método, se ha proyectado por separado la parte mobile/móvil, que interpreta el concepto de responsive no tanto como una reedición de imágenes y textos hacia los smart devices, sino como un percurso diferente y autónomo de interacción con el usuario, que aquí puede navegar y conocer la web aunque utilize una pantalla de pocas pulgadas, cambiando el ratón por el dedo y con mucha más velocidad que antes.

La gestión de la donación es innovadora y está basada en nuestra Landing UX que optimiza el percurso de la donación, en un ámbito emotivo e involucrador, sin obstáculos ni informaciones superfluas. No hay que olvidar que el objetivo de un formulario no es recoger informaciones sino donaciones, que el donante tiene un tiempo limitado para emocionarse, dentro del cual tiene que convencerse a donar, y si lo hace no quiere problemas, grandes o pequeños que sean. En esta Landing todo está pensado y proyectado para esta finalidad.

Obviamente el sito está totalmente integrado con la Base de Datos de myDonor® a través del WebConnector.

LAS FASES DEL TRABAJO

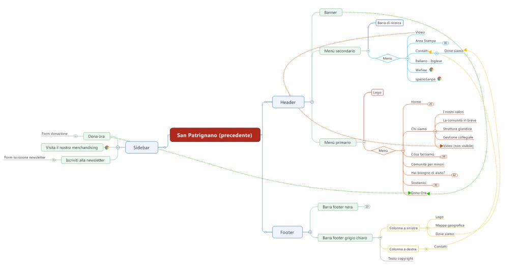
El proyecto ha empezado con la construcción de un mapa mental (mindjet), que ha ido a sostituir los antiguos schetch impresos, que constituían página y enlaces de su web.


mind jet sanpa 1

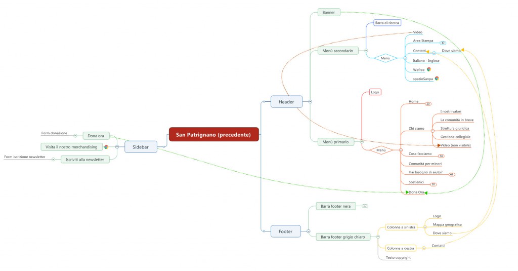
Luego, hemos pasado a la propuesta de una nueva estructura (descrita siempre en mindjet) que pudiese modificar sustancialmente lectura y navegación. Recordemos a quién sufre la “sindrome del dato a cualquier coste, más pongo mejor es”, la frase de Jakob Nielsen, guru del User Experience Design:

¡El usuario no lee, escanea!

mind jet sanpa 2

Una vez definido este mapa con San Patrignano, hemos afrontado la fase de prototipación a través de Invision (tool específico que sostituye el diseño de los wireframe) en la cual se ha construido el sito sin framework y plataforma ECMS con el focus en la emotividad y la comunicación y la verificación en tiempos reales del resultado sobre varios dispositivos móviles.

pantallazo web sanpa

Obtenido el objetivo, hemos pasado a la implementación definitiva en la plataforma WordPress con la adjunta de todos los plugin necesarios para alcanzar las mejores performance posible (SEO, Analytics, ecc…).

Por cierto, gracias a un específico conector de Qlik View® (el Cubo de Business Inteligence) hacia Google Analytics, es posible obtener una cantidad enorme de datos comportanmentales (big data) para analizar con eficacia y simplicidad en una amplio espectro temporal.

Ahora estamos trabajando en paralelo a la realización de otros sitos, entre los cuales los de Fondazione ANT y de Fondazione Francesca Rava que pronto van a estar online, obviamente siempre interconectados con la Base de Datos de myDonor®.

¡OS VAMOS A SEGUIR INFORMANDO!

01-MYD-DIGITAL-COMM-4BU-300x102